重庆八中2023-2024学年度校本选修课程获奖喜报
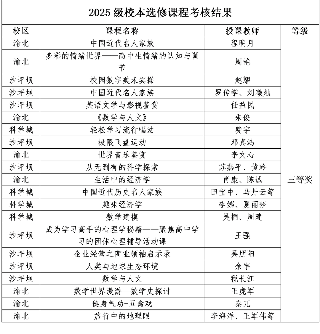
我校2023-2024学年度高2025级校本选修课程评选结果已揭晓。共42门课程参与评选,基于公平、公正的原则,经专家评委团队认真评选,《中国古代笔记小说选读》等8门课程荣获一等奖,《指尖上的生物学》等12门课程荣获二等奖,《校园数字美术实操》等21门课程荣获三等奖。
特此喜报!


我校2023-2024学年度高2025级校本选修课程评选结果已揭晓。共42门课程参与评选,基于公平、公正的原则,经专家评委团队认真评选,《中国古代笔记小说选读》等8门课程荣获一等奖,《指尖上的生物学》等12门课程荣获二等奖,《校园数字美术实操》等21门课程荣获三等奖。
特此喜报!


